您的位置: 首页  >  软件下载  >  应用软件  >  贰笔中文写作助手
95.56%
4.44%

贰笔中文写作助手 v1.0

  • 软件介绍
  • 相关下载

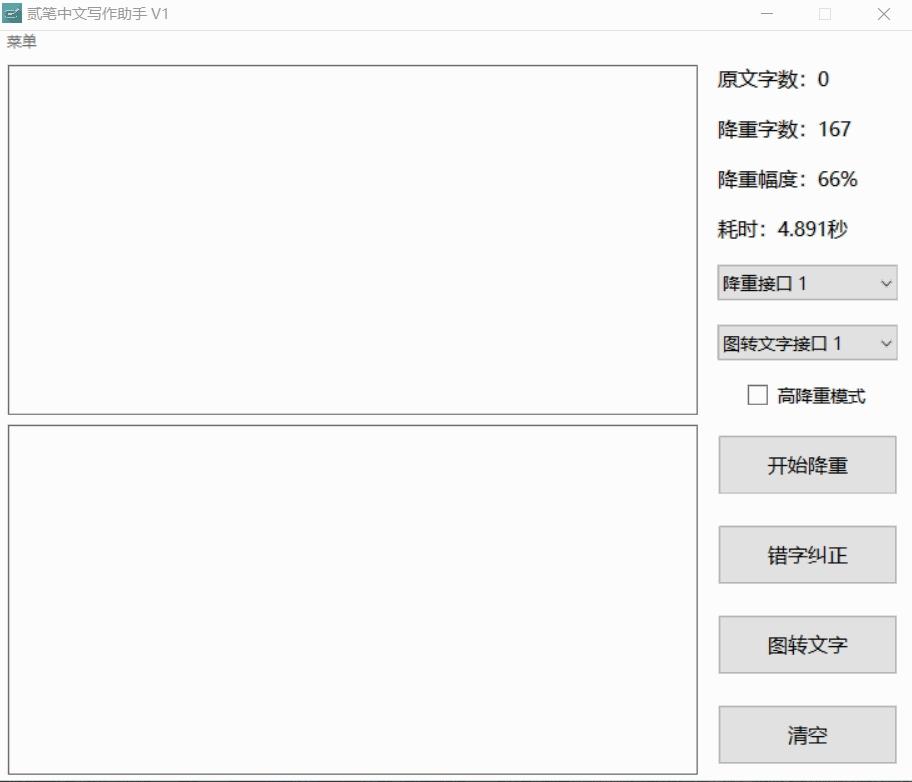
贰笔中文写作助手版是一款功能强大的公文写作工具,贰笔中文写作助手版拥有降重、错字纠正、语音朗读、智能联想、智能造句、片段查重等功能。贰笔中文写作助手软件界面简洁、美观,能够帮助用户轻松进行文章创作。

贰笔中文写作助手软件介绍

贰笔中文写作助手版是一款免费的写作工具,这款软件界面十分简单,可以帮你自动创作伪原创内容,你可以将原文直接复制到软件界面中,点击降重即可对内容进行伪原创。此外软件还提供了图片转文字的功能,可以直接识别图片上的文字内容。

贰笔中文写作助手主要功能

文章降重

错字纠正

图片转文字

贰笔中文写作助手使用说明

复制想要降重的文字粘贴,点击“开始降重”即可

(默认)普通降重模式:降重效果一般,还原度高,错误少

高降重模式:降重效果好,但错误率较高。

提供七种降重接口,并且接口都支持高降重模式,是目前市面上最多接口的智能化降重软件。

降重完毕后还可以进行“错字纠正”,或者直接输入一段文字使用“错字纠正”功能。

双击指定的推荐词语便可直接替换掉错误的词语

降重完毕后还可以让女声朗读,选择任意文字,鼠标右键选择“语音朗读”便可以自动朗读。

降重完毕后,选择想要二次修改的词语,鼠标右键选择“词语替换”,

提供更多近义词选项,选择满意的近义词,鼠标左键双击便可替换到原文。

当你缺乏表达能力的时候,看看大家都在想什么,提供了当前最强的互联网大数据实时库,

也就是“智能联想”功能。

选择文字鼠标右键选择“智能联想” ,并且鼠标左键双击直接替换。

当你缺乏想法和思路的时候,提供给你一段完整的句型参考,也就是“智能造句”功能。

选择文字鼠标右键选择“智能造句” ,并且鼠标左键双击直接替换

选择任意文字,鼠标右键点击“片段查重”,了百度、搜狗、360等三家搜索引擎,

可快速得到互联网资源的对比结果。

在最上方的文本框里面选择部分文字,鼠标右键点击论文搜索,提供全网资 源搜索,

可重复点击“继续搜索”来搜到自己想要的内容,直接双击就能打开相关文章的资源地址。

直接用QQ或微信等软件截图某段文字,直接粘贴就能提取图片中所包含的文字。

选择任意文字,点击菜单选择“模拟查重算法检测”,需要原文和修文对比并提供修改建议,

目前处于实验阶段,前期测试经过修改后的段落通过了最严格的维普查重,后续仍需要优化改进。

贰笔中文写作助手 v1.0

普通下载地址:
本地普通下载
本地电信下载
浙江移动下载
广东电信下载

猜你喜欢